
Newsletters que enganchan: Descifrando las fórmulas secretas para crear contenido irresistible 🤫
¿Cansado de que tus newsletters se pierdan en el abismo digital? Sientes que tus suscriptores las ignoran como a ese mensaje de tu ex que nunca abriste (y sabes que deberías). Tranquilo, no estás solo. Muchos marketers se enfrentan al desafío de crear newsletters que realmente conecten con su audiencia. Pero, ¿y si te dijera que existen fórmulas secretas, probadas y comprobadas, que convierten a tus newsletters en contenido irresistible, de esos que tus suscriptores devoran con ansias?
Prepárate para descubrir las claves para transformar tus newsletters de correos electrónicos olvidables a experiencias digitales que tus suscriptores esperan con ansias. Olvídate de las tasas de apertura mediocres y dale la bienvenida a un engagement que te dejará boquiabierto.
En este artículo, desvelaremos los secretos mejor guardados del email marketing para ayudarte a crear newsletters que no solo se abren, sino que se leen, se comparten y, lo más importante, generan resultados para tu negocio.
¡Empecemos!
1. Conoce a tu audiencia como la palma de tu mano (literalmente, no)
Piensa en lo siguiente: Entras a una fiesta, te acercas a un grupo de personas y les hablas con entusiasmo sobre tu colección de sellos antiguos. ¿Crees que despertarías su interés? Probablemente no, a menos que seas un maestro del storytelling y esos sellos escondan historias increíbles.
Lo mismo sucede con tus newsletters. Si no conoces a tu audiencia, sus necesidades, intereses y puntos débiles, tus emails serán como un monólogo aburrido en una fiesta llena de extraños.
¿Cómo puedes conocer a tu audiencia?
-
Segmentación de listas: Divide tu lista de contactos en grupos con características comunes, como intereses, comportamiento de compra o datos demográficos. Así podrás enviarles contenido más relevante.
-
Encuestas y formularios: Utiliza formularios de suscripción, encuestas o quizzes para recopilar información valiosa sobre tus suscriptores.
-
Analiza el comportamiento: Observa qué tipo de contenido genera más clics, aperturas y conversiones. Utiliza herramientas de analítica para entender cómo interactúan con tus emails.
Recuerda, cada newsletter debe ser un regalo personalizado para tus suscriptores, no un spam masivo e impersonal. Cuanto mejor conozcas a tu audiencia, más fácil será crear contenido que realmente les interese.

2. El poder del Storytelling: No vendas, cuenta historias
¿Alguna vez te has quedado pegado a una pantalla viendo un video de gatitos por horas? O te has devorado un libro en una sola noche? ¿Por qué? Porque las historias nos atrapan, nos emocionan y nos hacen sentir identificados.
El storytelling es una herramienta poderosa para conectar con tu audiencia a nivel emocional. No se trata de vender a la fuerza, sino de crear una narrativa que atrape a tus suscriptores y les haga sentir parte de algo especial.
¿Cómo puedes aplicar el storytelling en tus newsletters?
-
Comparte la historia de tu marca: ¿Cómo nació tu negocio? ¿Qué te inspiró a crear tus productos o servicios?
-
Humaniza tu marca: Presenta a tu equipo, comparte sus historias y experiencias, y muestra el lado humano de tu negocio.
-
Crea contenido basado en casos de éxito: Muestra cómo tus productos o servicios han ayudado a otros clientes a resolver sus problemas.
-
Utiliza un lenguaje cercano y emocional: Escribe como si estuvieras hablando con un amigo, utiliza anécdotas y ejemplos personales.
Recuerda, la gente no compra productos, compra historias. Convierte tus newsletters en experiencias memorables que tus suscriptores quieran compartir con sus amigos.

3. El Titular: Tu única oportunidad para conquistar el clic
Es la cruda realidad: en el mundo digital, la atención es un bien escaso. Tus suscriptores reciben una avalancha de emails a diario, y tu titular es la única oportunidad que tienes para destacar entre la multitud y convencerlos de que abran tu newsletter.
¿Cómo crear un titular irresistible?
-
Despierta la curiosidad: Utiliza preguntas, frases intrigantes o juegos de palabras que inviten a descubrir más.
-
Promete un beneficio claro: Deja claro al lector qué ganará al abrir tu email.
-
Utiliza palabras clave relevantes: Incluye palabras clave que tu público objetivo busca en Google, para mejorar el posicionamiento de tu newsletter en las bandejas de entrada.
-
Sé breve y conciso: Un titular efectivo no debe tener más de 60 caracteres.
-
Utiliza números o listas: Los números y las listas son muy efectivos para captar la atención y generar expectativa.
Ejemplos de titulares que enganchan:
-
“5 secretos para aumentar tus ventas en Instagram”
-
“¿Estás cometiendo estos errores en tu estrategia de email marketing?”
-
“Descarga gratis la guía definitiva para crear una página web irresistible”
Recuerda, un titular poderoso es como un anzuelo irresistible para tus suscriptores. Invierte tiempo en crearlo y verás cómo tus tasas de apertura se disparan.

4. Contenido que se devora: Más valor que un buffet libre
Ya tienes a tus suscriptores enganchados con un titular irresistible. Ahora debes mantener su atención y ofrecerles un contenido que realmente les aporte valor.
Olvídate del relleno insípido y céntrate en crear un menú de información nutritiva, práctica y, por qué no, divertida.
¿Qué tipo de contenido funciona mejor en newsletters?
-
Información útil y relevante: Artículos, consejos, tutoriales, guías o ebooks que ayuden a tus suscriptores a resolver sus problemas o alcanzar sus objetivos.
-
Novedades y actualizaciones: Informa sobre las últimas noticias de tu sector, lanzamientos de nuevos productos o servicios, y eventos próximos.
-
Ofertas y promociones exclusivas: Recompensa a tus suscriptores con descuentos especiales, acceso anticipado a productos o contenido exclusivo.
-
Contenido interactivo: Incorpora encuestas, quizzes, videos o GIFs para hacer tu newsletter más dinámica y entretenida.
Recuerda, el contenido de tu newsletter debe ser un imán para tus suscriptores. Ofréceles información valiosa que no puedan encontrar en otro lugar y conviértelos en lectores fieles.

5. El diseño importa: Más que solo palabras bonitas
Piensa en un restaurante con comida deliciosa pero con una decoración descuidada y mesas pegajosas. ¿Te quedarías a comer? Probablemente no.
El diseño de tu newsletter es como el ambiente de tu restaurante. Si es atractivo, ordenado y fácil de navegar, tus suscriptores disfrutarán de la experiencia y querrán volver por más.
Consejos para un diseño de newsletter irresistible:
-
Utiliza una plantilla profesional: Elige una plantilla que se adapte a tu marca y sea responsive, para que se vea bien en todos los dispositivos.
-
Organiza la información con claridad: Utiliza encabezados, subtítulos, viñetas e imágenes para facilitar la lectura y la comprensión.
-
Incorpora elementos visuales: Las imágenes, videos y GIFs pueden hacer tu newsletter más atractiva y memorable.
-
Elige una paleta de colores armoniosa: Utiliza colores que se complementen entre sí y reflejen la personalidad de tu marca.
-
No abuses del texto: Nadie quiere leer un email que parezca un testamento. Sé conciso y ve al grano.
Herramientas para diseñar newsletters como un profesional:
-
GetResponse: Ofrece un editor drag-and-drop intuitivo y una amplia variedad de plantillas profesionales.
-
Canva: Herramienta de diseño online con plantillas para newsletters y otros materiales de marketing.
-
Mailchimp: Plataforma de email marketing con editor visual y plantillas responsive.
Recuerda, un buen diseño de newsletter no se trata solo de estética, sino de crear una experiencia de usuario agradable y efectiva.

6. La Llamada a la Acción (CTA): El empujoncito que necesitan tus suscriptores
Hagamos de cuenta que entras a una tienda buscando un nuevo par de zapatos. Encuentras el modelo perfecto, pero no hay nadie para ayudarte a encontrar tu talla o a procesar la compra. ¿Qué harías? Probablemente te irías a otra tienda.
La llamada a la acción (CTA) es como el vendedor amable que guía a tus suscriptores hacia el siguiente paso. Sin un CTA claro y directo, tus lectores no sabrán qué hacer después de leer tu newsletter, y perderás valiosas oportunidades de conversión.
¿Cómo crear CTAs efectivos?
-
Utiliza un lenguaje claro y directo: Indica al lector qué quieres que haga (ej. “Comprar ahora”, “Descargar la guía”, “Registrarse al webinar”).
-
Utiliza botones llamativos: Los botones son más efectivos que los enlaces de texto para captar la atención y motivar la acción.
-
Crea un sentido de urgencia: Utiliza frases como “Oferta por tiempo limitado” o “Últimas plazas disponibles” para incentivar la acción inmediata.
-
Coloca el CTA en un lugar visible: Asegúrate de que el CTA destaque en tu diseño y sea fácil de encontrar.
Ejemplos de CTAs irresistibles:
-
“¡Compra ahora y obtén un 20% de descuento!”
-
“Descarga gratis la guía y empieza a crear tu estrategia de marketing digital”
-
“¡Regístrate al webinar y descubre los secretos para aumentar tus ventas online!”
Recuerda, un CTA efectivo es la llave para convertir a tus suscriptores en clientes. No lo descuides y verás cómo tus tasas de conversión se disparan.

7. Segmentación: El arte de hablarle a cada suscriptor como si fuera el único
Que tal que estás en una cita a ciegas y la persona que tienes enfrente te habla sin parar de su obsesión por los caracoles. ¿Te sentirías interesado? Probablemente no.
La segmentación es como encontrar la persona ideal para una cita (o al menos alguien que tolere tu pasión por los sellos antiguos). Se trata de dividir tu lista de contactos en grupos con intereses comunes, para poder enviarles contenido más personalizado y relevante.
Beneficios de la segmentación:
-
Mayor tasa de apertura: Cuando envías emails relevantes, la gente está más dispuesta a abrirlos.
-
Mayor tasa de clics: Si el contenido es interesante, los suscriptores harán clic en tus enlaces.
-
Mayor tasa de conversión: Un email personalizado tiene más posibilidades de convertir a un suscriptor en cliente.
-
Menor tasa de bajas: Si envías contenido irrelevante, la gente se dará de baja de tu lista.
¿Cómo segmentar tu lista de contactos?
-
Por intereses: Crea grupos en función de los temas que más les interesan a tus suscriptores.
-
Por comportamiento: Segmenta en función de las acciones que realizan en tus emails (ej. clics en enlaces, aperturas).
-
Por datos demográficos: Divide tu lista por edad, género, ubicación o cualquier otra información relevante.
Herramientas para la segmentación:
-
GetResponse: Ofrece opciones de segmentación avanzada, basadas en datos demográficos, comportamiento e intereses.
-
Mailchimp: Permite segmentar por datos de contacto, comportamiento e interacción con emails.
-
ActiveCampaign: Plataforma de automatización de marketing con funciones de segmentación avanzadas.
Recuerda, la segmentación es la clave para enviar el mensaje correcto a la persona correcta en el momento correcto.

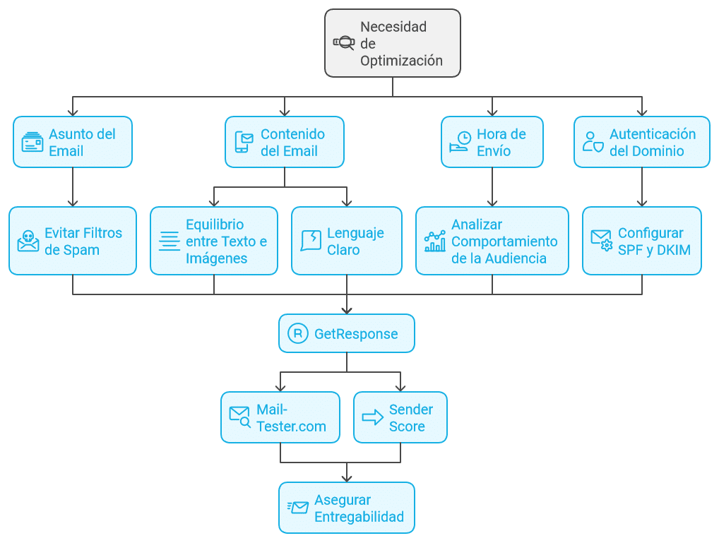
8. Optimización: Afinando tu newsletter para que llegue a su destino
¿Que tal esta situación? envías una carta de amor a tu crush, pero la dirección está mal escrita y la carta nunca llega a su destino. ¡Tragedia!
La optimización de envíos es como asegurarte de que tu carta de amor (o tu newsletter) llegue a la persona correcta, en el momento adecuado y sin contratiempos.
¿Qué debes optimizar?
-
Asunto del email: Ya hablamos de la importancia de un titular irresistible, pero también debes asegurarte de que no active los filtros de spam. Evita palabras en mayúsculas, exceso de signos de exclamación o frases demasiado comerciales.
-
Contenido del email: Mantén un equilibrio entre texto e imágenes, utiliza un lenguaje claro y conciso, y evita el uso excesivo de enlaces.
-
Hora de envío: Analiza el comportamiento de tu audiencia y envía tus newsletters en el momento en que tengan más posibilidades de abrirlas.
-
Autenticación del dominio: Configura la autenticación SPF y DKIM para demostrar a los proveedores de email que tus emails son legítimos.
Herramientas para la optimización de envíos:
-
GetResponse: Ofrece herramientas de análisis de entregabilidad, verificación de spam y autenticación del dominio.
-
Mail-Tester.com: Herramienta gratuita para analizar la entregabilidad de tus emails.
-
Sender Score: Plataforma que te permite conocer la reputación de tu IP y dominio.
Recuerda, la optimización de envíos es crucial para que tus newsletters lleguen a la bandeja de entrada de tus suscriptores. No la descuides y tus emails tendrán más posibilidades de ser leídos.

9. Análisis: Escuchando a tus datos para mejorar tus newsletters
Piensa que eres un chef y no pruebas la comida que preparas. ¿Cómo podrías saber si está deliciosa o si necesita un toque extra de sal?
El análisis de datos es como probar la comida que cocinas (o tus newsletters) para saber qué funciona, qué no y cómo puedes mejorar.
¿Qué debes analizar?
-
Tasa de apertura: Indica el porcentaje de suscriptores que abrieron tu email.
-
Tasa de clics: Mide el porcentaje de suscriptores que hicieron clic en los enlaces de tu email.
-
Tasa de conversiones: Indica el porcentaje de suscriptores que realizaron la acción deseada (ej. compra, registro).
-
Tasa de bajas: Mide el porcentaje de suscriptores que se dieron de baja de tu lista.
Herramientas para el análisis de newsletters:
-
GetResponse: Ofrece reportes detallados sobre la performance de tus emails, incluyendo tasas de apertura, clics, conversiones y bajas.
-
Google Analytics: Permite trackear las visitas a tu sitio web que provienen de tus newsletters.
-
Mailchimp: Ofrece reportes de performance de emails, incluyendo tasas de apertura, clics y bajas.
Recuerda, los datos son tu mejor amigo en el email marketing. Analiza la performance de tus newsletters y utiliza la información para mejorar tus estrategias.

10. Experimentación: No tengas miedo de probar cosas nuevas
¿Alguna vez has probado una receta nueva sin seguir las instrucciones al pie de la letra? O has mezclado colores al azar para crear una obra de arte? A veces, los mejores resultados surgen de la experimentación.
En el email marketing, no tengas miedo de probar cosas nuevas. Experimenta con diferentes tipos de contenido, diseños, CTAs y estrategias de envío para descubrir qué funciona mejor para tu audiencia.
Ideas para experimentar:
-
Prueba diferentes formatos de contenido: Artículos, videos, infografías, quizzes, etc.
-
Experimenta con el diseño: Prueba diferentes plantillas, colores, tipografías e imágenes.
-
Prueba diferentes CTAs: Utiliza diferentes textos, colores y ubicaciones para tus CTAs.
-
Segmenta tu lista de contactos y envía diferentes emails a cada grupo.
-
Analiza los resultados de tus experimentos y ajusta tus estrategias en consecuencia.
Recuerda, el email marketing es un proceso de aprendizaje continuo. No tengas miedo de probar cosas nuevas y descubrirás nuevas formas de conectar con tu audiencia y generar resultados.

El Desafío: Pon en Práctica las Fórmulas Secretas
Ahora que conoces las fórmulas secretas para crear newsletters irresistibles, te retamos a ponerlas en práctica.
Sigue estos pasos para crear tu próxima newsletter:
-
Define tu objetivo: ¿Qué quieres lograr con esta newsletter? ¿Aumentar las ventas? ¿Generar leads? ¿Promocionar un nuevo producto?
-
Segmenta tu lista de contactos: Divide tu lista en grupos con intereses comunes para poder enviarles contenido más relevante.
-
Crea un titular irresistible: Utiliza un lenguaje que despierte la curiosidad y prometa un beneficio claro.
-
Desarrolla contenido de valor: Ofrece información útil, relevante y atractiva que tus suscriptores quieran leer.
-
Diseña una newsletter atractiva: Utiliza una plantilla profesional, organiza la información con claridad e incorpora elementos visuales.
-
Crea un CTA claro y directo: Indica a tus suscriptores qué quieres que hagan después de leer tu email.
-
Optimiza tu envío: Asegúrate de que tu newsletter llegue a la bandeja de entrada de tus suscriptores sin problemas.
-
Analiza los resultados: Mide la performance de tu newsletter y utiliza los datos para mejorar tus estrategias.
¡Y no olvides experimentar! Prueba cosas nuevas y descubre nuevas formas de conectar con tu audiencia.

GetResponse: Tu Arma Secreta para el Éxito del Email Marketing
Para llevar tus newsletters al siguiente nivel, necesitas una herramienta poderosa que te ayude a automatizar tareas, segmentar tu audiencia y analizar los resultados.
GetResponse es la plataforma de email marketing todo en uno que te permite crear newsletters irresistibles, gestionar tus contactos y optimizar tus envíos.
¿Qué te ofrece GetResponse?
-
Editor drag-and-drop intuitivo: Crea newsletters atractivas sin necesidad de conocimientos de diseño o código.
-
Amplia variedad de plantillas profesionales: Elige entre cientos de plantillas responsive que se adaptan a tu marca.
-
Funciones de automatización de marketing: Crea flujos de trabajo automatizados para enviar emails personalizados a tus suscriptores en función de su comportamiento.
-
Herramientas de segmentación avanzadas: Divide tu lista de contactos en grupos con intereses comunes para enviarles contenido más relevante.
-
Reportes detallados de performance: Analiza las tasas de apertura, clics, conversiones y bajas para optimizar tus estrategias.
-
Integraciones con otras herramientas: Conecta GetResponse con tus plataformas favoritas, como Shopify, WordPress, Zapier y muchas más.
¡Empieza a crear newsletters que enganchan con GetResponse!
Transforma tus newsletters en imanes de engagement y conversiones. Prueba GetResponse gratis y descubre el poder del email marketing para tu negocio.
Haz clic aquí para empezar tu prueba gratuita de 30 días
¡No dejes que tus newsletters se pierdan en el ciberespacio! Empieza a aplicar las fórmulas secretas que te hemos revelado y conquista a tus suscriptores con contenido irresistible.
Tabla con información relevante sobre GetResponse:
| Característica | Descripción |
| Facilidad de uso | Interfaz intuitiva y editor drag-and-drop para crear newsletters atractivas sin necesidad de conocimientos de diseño o código. |
| Plantillas | Amplia variedad de plantillas profesionales y responsive que se adaptan a cualquier marca. |
| Automatización | Flujos de trabajo automatizados para enviar emails personalizados en función del comportamiento del suscriptor. |
| Segmentación | Opciones avanzadas de segmentación para enviar contenido relevante a grupos específicos de suscriptores. |
| Analítica | Reportes detallados de performance para medir el éxito de las campañas de email marketing y optimizar las estrategias. |
| Integraciones | Conexiones con plataformas populares como Shopify, WordPress, Zapier y muchas más para centralizar tus esfuerzos de marketing. |
| Precios | Planes flexibles para adaptarse a las necesidades de cualquier negocio, desde pequeñas empresas hasta grandes corporaciones. |
| Soporte al cliente | Soporte 24/7 en varios idiomas para ayudarte a resolver cualquier duda o problema. |
GetResponse es la herramienta que necesitas para convertir tus newsletters en una poderosa máquina de generar engagement y resultados.
Empieza hoy a crear newsletters irresistibles que enamoren a tus suscriptores. Pide tu prueba gratuita de 30 días con GetResponse y descubre el poder del email marketing. ¡Pruébalo gratis ahora clic aquí!



